新闻中心 /NEWS
2026美加墨世界杯球队名单地址
2026-04-23T02:50:15+08:00
返回列表 2026美加墨世界杯球队名单地址全景解析
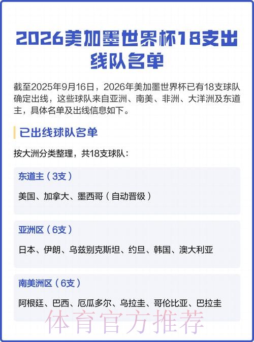
当球迷开始在搜索框里敲下“2026美加墨世界杯球队名单地址”时,真正想找的不只是一个冰冷的链接,而是一条通往世界杯核心信息的路径。距离这届史无前例的48队扩军世界杯越来越近,关于参赛球队、最终名单、官方公布渠道以及如何第一时间获取权威信息,已经成为每一位资深球迷和数据党最关心的话题。本文将围绕这个看似简单的关键词,梳理出一套清晰的“信息地图”,帮助你在海量资讯中快速锁定可信来源,明白应该去哪些“地址”寻找球队名单,以及如何判断名单是否为最新、最权威版本。

理解球队名单地址的真实含义
表面上看,“2026美加墨世界杯球队名单地址”像是在寻找某一条单独的网址,但在实际使用场景中,它往往包含三层含义 一是各支国家队的最终参赛名单 二是这些名单在官方平台上的发布入口 三是媒体与数据网站整理的汇总页面。换句话说,球迷想要的是一个清晰的路径 能从宏观的世界杯球队列表,逐步精确到每支球队的26人或更多名额的最终名单,再到单个球员的详细数据页面。这种对“地址”的需求并非仅限于URL,还包括各平台中的栏目位置、信息入口以及更新节奏。
官方优先策略 如何锁定权威名单源头

在所有与球队名单相关的信息中,最关键的原则是官方优先。尽管各大媒体平台会进行二次整理与解读,但真正具备法律效力和赛场效力的,始终是由国际足联和各国足协或协会公布的正式名单。通常来说,2026美加墨世界杯球队名单地址可以从以下几类入口精准获取 一是国际足联官方网站中的赛事专区,这是最核心的权威源头 二是各参赛国足协官网的球队页面 例如英格兰、巴西、阿根廷等足协都会在世界杯前发布正式大名单 三是主办方三国的本土组织平台 虽然主要负责赛程和票务信息,但也会链接至球队信息栏目。对于追求严谨数据的球迷而言,先确定官方地址,再从媒体整理中补充细节,是一种更安全、更可靠的获取方式。
从预选赛到正赛 球队名单信息的时间轴
要真正掌握2026美加墨世界杯球队名单地址,必须理解时间维度上的变化。世界杯名单并不是一次性给出,而是经历了一个从宽到严、从动态到定稿的过程。初期,各大洲预选赛阶段,各队只会公布集中名单和阶段性大名单,此时的“地址”更多指向的是预选赛阵容页面。随着出线球队逐渐确定,球队页面中的“World Cup 2026 Squad”等栏目会被独立出来。直到国际足联规定的最终提交截止日期前,各队会先公布一份扩展名单,随后压缩为最终参赛名单。对于球迷而言,理解这一时间轴有助于判断当前所看到的名单是临时版本还是最终版本 更可以避免被过时信息误导。
多语种环境下的检索策略
2026美加墨世界杯由美国、加拿大、墨西哥三国联合承办,多语种环境给信息检索带来了一定门槛,也同时提供了更丰富的资源。在寻找“2026美加墨世界杯球队名单地址”时,如果只使用中文搜索,往往只能获取到部分转述信息,而错过第一时间更新的英文或西班牙文官方页面。更高效的做法是结合中文和外语进行检索 例如使用“World Cup 2026 squads”或“Plantilla Mundial 2026”,再配合国家队名称进行搜索。留意各站点页面中的语言切换功能 常见的语言切换按钮往往位于顶部导航,这也意味着只需要识别页面结构,就可以在多语种页面间迅速切换。而在这种环境下,对“地址”的理解,不再只是一个链接,更是一种跨语言的访问能力。
媒体与数据网站在名单整理中的价值
除了国际足联与各国足协的官方页面外,专业足球媒体和数据网站在球队名单的传播过程中扮演了关键角色。它们通常会在官方公布之后,以更直观的方式对名单进行整理和展示,例如为每位球员配上照片、俱乐部所属、年龄、惯用脚等信息。这类汇总页面就构成了另一维度上的“球队名单地址”。对于希望快速对比多队阵容结构、分析位置分布的球迷来说,这类页面的价值甚至高于单一官网页面。尤其是当你需要进行数据分析或做内容创作时,一页即可看到所有参赛队完整名单的资源,能够极大提高效率。在使用这些整理页面时,最重要的是学会核对其信息源,确保其依据的是官方定稿名单而不是媒体预测。
名单更新频率与版本追踪技巧
球队名单并非一经公布就一成不变。伤病、纪律问题或俱乐部突发状况都有可能促使主教练在国际足联允许的范围内进行更换。寻找2026美加墨世界杯球队名单地址时,不仅要找到“在哪儿看”,还要学会识别“看到的是哪个版本”。一种有效的方法是留意页面中的更新时间标记,正规官网与专业平台通常会注明最后一次更新的日期和时间。可以关注各足协的官方网站公告与社交渠道,当出现伤病补招时,第一时间会有官方声明。对于需要长期跟踪阵容变化的用户来说,可以利用浏览器书签和订阅功能,形成固定的名单访问路径 一旦页面有调整,就能迅速察觉,这也是对“地址”进行版本管理的一种实践方式。
球迷案例 从盲搜到精准定位
以一位长期关注欧洲强队的球迷为例 他在上一届世界杯时就曾因名单信息混乱而踩过坑。比赛开始前,他通过搜索引擎找到了一篇所谓的“最终名单”,结果发现其中数名球员并未出现在赛场名单中,原因是该页面引用的是早期的预测阵容。吸取教训后,他在准备关注2026美加墨世界杯时采用了更严谨的方式。他直接进入国际足联赛事页面,收藏了总赛事入口 用于查看整体参赛队列表。其后,他在各国足协网站中找到对应国家队的页面,在浏览器中建立以国名分类的收藏夹。重要的是,他还为几家可靠的专业数据网站建立了二级收藏夹,用来补充球员数据与统计。通过这种方式,他构建了一个以官方为核心、媒体为补充、多站点交叉验证的信息体系。对他来说,“2026美加墨世界杯球队名单地址”不再只是一条网址,而是一个清晰的信息网络结构,每一层都有明确功能和可信度等级。
从名单到战术 更深一层的分析价值
对很多人而言,找到球队名单只是第一步,更深层次的期待在于通过名单预判战术和比赛走势。名单中球员的位置分布、年龄结构、俱乐部背景,都会成为分析的起点。在寻找2026美加墨世界杯球队名单地址时,选择信息载体也会影响后续分析的深度。如果名单页面仅仅罗列姓名和号码,那大多只能满足基础围观需求。而那些能够提供球员详细属性、位置热区、历史出场次数甚至与队友配合数据的页面,则更适合战术爱好者和内容创作者使用。可以说,真正有价值的名单地址,往往兼具实时性、权威性和数据丰富度,能帮助你从“知道谁来踢”进阶到“理解他们如何踢”。
主动构建个人化名单信息中枢
在信息高度碎片化的时代,单纯依赖搜索引擎临时查找,已经难以满足世界杯这样级别赛事的信息密度需求。更智慧的做法,是在赛事正式临近前,主动构建一个个人化的信息中枢 把最核心的2026美加墨世界杯球队名单地址提前收集好,并按功能分层。比如以“官方名单”“阵容数据”“新闻解读”三类进行分类 收藏国际足联赛事入口、几支重点关注球队的足协页面、两三个风格不同的专业数据网站 再辅以几家更新及时的媒体平台。这样,当球队公布初选名单、压缩为最终名单甚至紧急换人时,你都能在第一时间完成信息更新,而不会被零散消息牵着走。长远来看,这种结构化管理信息的方式,不只是为了这一届世界杯,更是一套可复用的体育大赛信息获取模板。
