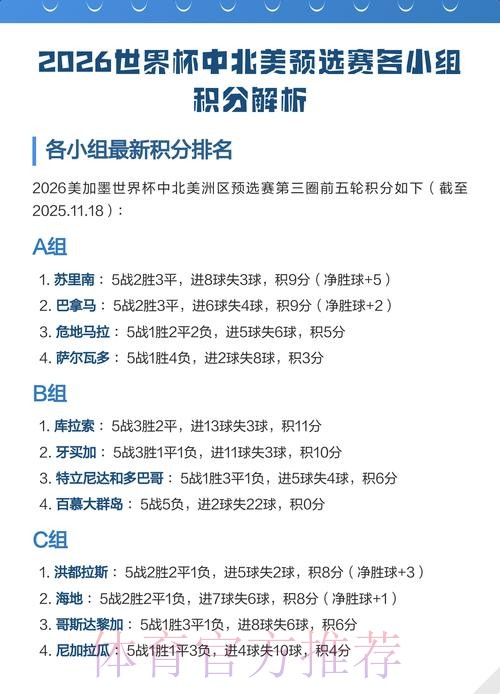
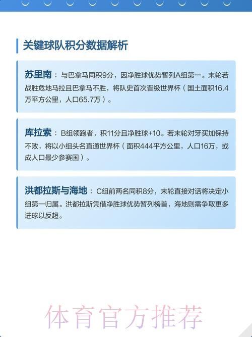
新闻中心 /NEWS
2026世界杯小组赛积分分析
2026-04-09T04:30:11+08:00
返回列表 2026世界杯小组赛积分分析逻辑与格局前瞻
在足球世界里真正决定走多远的往往不是某一场酣畅淋漓的大胜而是细致入微的积分管理。随着2026世界杯即将在北美三国联办扩军到48队小组赛积分分析的重要性被推到了前所未有的高度。如何在三场看似短暂的小组赛中通过积分策略最大化出线可能如何利用净胜球和相互战绩掌控命运将成为各队教练组和数据团队通宵推演的核心命题。本文围绕2026世界杯小组赛积分分析这一主题从规则变化出线形势模型推演不同类型球队的策略选择等维度进行系统梳理帮助读者更好理解这届世界杯背后隐蔽而关键的数字博弈。
小组赛结构变化与积分评价框架
在以往32队时代小组赛多为四队同组循环赛积分规则相对稳定而2026年扩军到48队后赛制结构和出线路径更加多元。尽管最终版细节仍以国际足联官宣为准但从目前设计可以看出关键评估框架不会脱离以下几项核心要素 胜负积分 净胜球 总进球数 相互战绩 纪律分和抽签排序。在标准国际赛事中胜利积三分平局一分失败零分仍是基础而净胜球和总进球则是在积分相同情况下区分球队的关键指标。在这种框架下小组赛不再只是争取“出线即可”而是要精细计算每一颗进球的边际价值。例如当一支球队在小组第二轮便拿到六分时传统观念或许认为可以在第三轮轮换阵容但从积分分析视角看进一步拉大净胜球差距不仅可稳固小组第一避免强队交叉相遇还能在极端情况下替代赛制变化带来的不确定性。
积分临界值与出线安全线测算
在任何一届世界杯中理解所谓“安全分数线”是积分分析的起点。以三场小组赛为例在四队一组的情况下理论上积六分几乎锁定出线而四分则处于比较微妙的边缘需要视同组竞争态势而定。进入2026世界杯由于参赛队增多小组结构更复杂但通过历史数据和概率模型仍能提炼出大致规律。通常情况下 7分及以上基本确保小组第一 6分稳定出线 4到5分需看净胜球和交叉结果 3分及以下几乎出局。然而在扩军背景下第二档和第三档球队实力差距被拉近小组内爆冷概率大幅提升这会带来积分分布更加分散的连锁效应。在一个强弱分明的小组中头号种子若能连胜两场通常以9分或7分出线其余球队分数被压制反而会出现多个队同积3到4分纠缠在一起的局面。此时对净胜球的理解就从简单的“多赢一点”上升为“精准把握打弱队时的进球收益与防守风险平衡”的高阶课题。
净胜球相互战绩与多队同分博弈

2026世界杯小组赛积分分析离不开一个高频场景多队同分。随着扩军和赛程密度增大在许多小组中两队甚至三队携手同分的概率明显提高。典型情形是A队战胜B队输给C队而C队又输给B队三队互相“循环克制”造成积分和相互战绩交织成一团。在多数官方排序规则中会按以下顺序依次比较 积分 净胜球 总进球数 相互战绩 小组内公平竞赛积分 最后才是抽签。因此在实战中教练组往往会在最后一轮前绘制出多种同分场景列表对应不同比分下的出线概率。例如若某队目前积3分净胜球为0而同组另一支竞争对手积4分净胜球为1那么该队在末轮面对相对较强的对手时就必须在进攻投入与失球风险之间做出权衡。赢1球和赢2球带来的出线概率差异可能远大于传统印象中的一点点“面子分”这也解释了为什么在世界杯小组赛末轮常见为多一个进球而压上全队的冒险场面。
案例回溯积分细节如何决定命运
回顾以往世界杯可以更直观体会到积分分析的重要性。某届世界杯中就出现过三队同积4分最终通过净胜球决定出线的经典案例当时一支传统强队首战大胜积累了+3净胜球第二场小负只损失1球第三场在几乎必出线的情况下选择保守踢成平局虽成功锁定5分但净胜球只停留在+2。与此同时同组的一支黑马球队在首轮小负后连赢两场其中一场更是4比0的大胜最终以+3净胜球后来居上挤掉了那支强队。这个案例说明在现代世界杯大赛中打弱队是否“下死手”不再只是道德或风格问题而是真实影响积分排序的硬指标。延伸到2026世界杯若小组扩展或出线名额调整这种案例的概率只会更高不会更低。
不同类型球队的小组赛积分策略
在2026世界杯小组赛积分分析中不能忽视球队战略定位的差异。对于世界排名前列的传统豪门而言首要目标通常是稳获7分以上争取小组第一从而在淘汰赛阶段避开其他豪门。对他们来说更倾向于采用前两轮强势出击第三轮视情况轮换的“快打+节能”模式如果首战遭遇平局甚至失利则立即调整为高压抢分策略。相反对于首次参加世界杯或多年未露面的新军小组赛的策略更接近于“阶段性目标管理”例如把第一场的目标设定为争取至少1分并以此为基准推算后两场的积分压力。一些经验丰富的中等强队则会刻意将最有把握拿分的对手安排为重点战役甚至在备战周期中对这支球队进行更深入的视频分析和战术设计因为在积分模型中拿下这场“六分之战”的价值远大于在几乎不可能全取3分的豪门身上消耗过多体能。
主客场因素与跨洲球队的体能积分换算
2026世界杯由美国加拿大墨西哥联合举办意味着球队将首次在同一届世界杯中经历跨国 大时差 多气候的综合挑战。对于积分分析而言这是一个容易被低估的变量。以体能和旅程成本换算积分收益是数据分析团队的重要任务之一。例如某队若小组赛三场分布在不同气候带和不同时区那么在理论上最需要全力争胜的一场中是否会因为长途飞行而战斗力下降从而降低拿分概率这需要通过更精细的赛程模拟来评估。部分球队甚至可能采取在相对舒适的场地全力争取3分 在不利场地保守争取1分的策略从积分模型看这比在每一场都平均用力更有利于在有限资源下最大化总积分。此外北美球市和主队氛围也将改变“半主场”和“准主场”的分布某些地理位置更接近东亚或欧洲的比赛城市可能自然聚集更多特定国家的球迷从而在隐形层面提高该队的场均积分期望值。
数据化视角下的实时积分模拟与决策支持
现代世界杯已经离不开实时数据和概率图的支持。2026世界杯小组赛期间各队分析师会在看台上的“数据席”中不断更新本组乃至相关小组的积分图譬如使用蒙特卡洛模拟实时计算在当前比分下球队的出线概率。一旦屏幕上显示某队在现有比分下出线概率只有30%而若多进一球则跃升至75%教练组在场边的换人思路就会立刻发生变化。从这个意义上说积分分析不再是赛前的理论推演而是贯穿90分钟的动态决策引擎。球迷在家中看到的“若本场打平则仅剩理论出线机会”的提示实际上就是这些模型的可视化呈现。随着技术发展到2026年这种分析会更加精细例如考虑球员实时体能状态 裁判尺度 小组另一场比赛的进程等多维度因素从而对“是守1分还是搏3分”的选择给出更科学的参考。
心理博弈信息不对称与积分策略隐蔽化

虽然小组赛积分表对所有人公开但不同球队对信息的利用程度却大相径庭。某些球队善于利用信息不对称通过对外发布模糊的伤病消息或战术方向干扰对手对自身积分策略的判断。例如在明知只有大比分获胜才能锁定小组第一的背景下教练在赛前发布会上仍强调“平局可以接受”这不仅是常规的心理战更是在积分层面制造对手判断偏差的手段。对手若因此选择保守站位反而为自己创造更大攻势空间。另一方面随着即时通讯和社交媒体的发展小组另一场比赛的比分几乎不会再被球队完全屏蔽但如何利用这些信息却需要极高的心理素质。过分关注他组他场走势可能让球队在尚未锁定必要积分前就提前进入“算分模式”从而在执行层面打折扣。2026世界杯小组赛积分分析因此必须同时考虑技术和心理两个维度在模型中加入一定的行为经济学假设才能更贴近真实场景。

从积分到路径如何用小组赛塑造整体世界杯旅程
最后需要强调的一点是 2026世界杯小组赛积分分析的意义并不仅仅局限于“能否出线”更在于设计整届赛事的路径规划。对夺冠热门来说小组第一往往意味着更有利的淘汰赛对位避免过早遭遇另一支顶级豪门因此在积分模型中争取额外1分或1个净胜球的价值可能远超过表面所见。而对于志在突破小组赛的中游球队则需要在“以第二身份出线但少消耗体能”和“拼到最后一轮争第一却冒伤病风险”之间做选择。如何在这两者之间找到最优解是高级别积分分析的精髓所在。可以预见在2026年越来越多球队会配备专业的数据科学团队利用历史世界杯数据 预选赛表现 友谊赛战绩以及球员俱乐部数据构建一套完整的积分决策模型在赛前和赛中不断迭代。当我们在电视机前为一粒绝杀进球欢呼时在更深一层的维度那只是无数参数和概率在背景中反复运算后呈现出的一个结果。小组赛看似只是三场比赛的简单叠加实际上却是一场关于时间 体能 风险和概率的综合对冲实验而2026世界杯的扩军和赛制变化只会让这种积分博弈变得更为复杂也更加值得细细品味。
